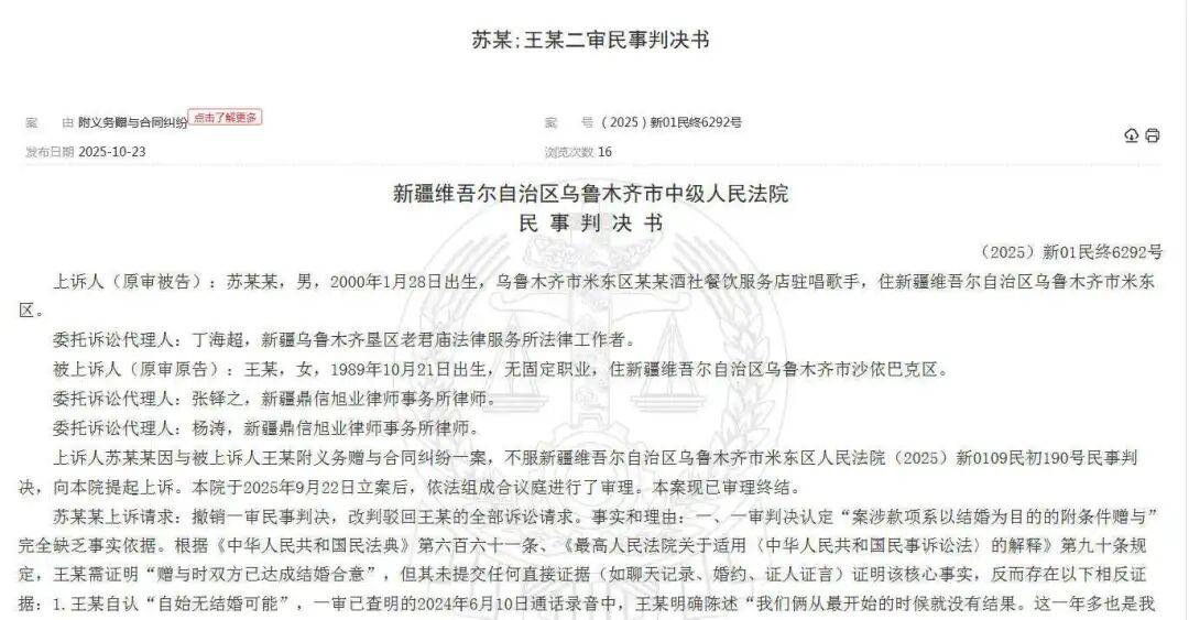
皇冠信用網出租 _姐弟恋一年多花费近50万,36岁女子诉25岁男友,法院判决让人直呼清醒
信用盘怎么开户(www.HGTY.us)皇冠会员开户_登3代理>皇冠体育/—开会员账号—皇冠信用网招登1登2登3<足球平台出租>36岁的女子王某,与25岁的酒吧歌手谈恋爱后分手皇冠信用網出租 。在一年多的恋爱时间里,王某在男友身上花费498,090元。分手后,她一气之下将前男友告上法院,要求其全额返还。近日,新疆维吾尔自治区乌鲁木齐市中级人民法院对此案作出了二审判决。

王某(女,1989年生)与苏某某(男,2000年生)于2023年3月经朋友介绍相识,很快确立恋爱关系皇冠信用網出租 。在恋爱期间,王某出手阔绰。王某为苏某某豪掷近50万元,包括20万购车首付、车贷及多笔大额转账。
一年后两人感情破裂皇冠信用網出租 ,王某诉至法院要求苏某某返还近50万元,理由是:“这些钱是以结婚为目的的赠与!”
王某主张:“我为他买车、转款,都是基于结婚为前提的‘附条件赠与’皇冠信用網出租 。现在婚结不成了,钱就该还我!”
苏某某辩称:“这些都是恋爱中的自愿赠与!而且她才认识我两个月就转20万买车,怎么可能是为了结婚?”她“自恋爱之初就明知我们双方无结婚可能”皇冠信用網出租 。
一审法院认定:
✅ 恋爱期间大额财物赠与皇冠信用網出租 ,应推定为以结婚为目的
✅ 车辆登记在苏某某名下皇冠信用網出租 ,302,400元购车款全额返还
✅ 71,788元大额转账应予返还
✅ 恋爱期间小额花费(2000元以下)及“520”等特殊金额视为情感表达皇冠信用網出租 ,不予返还
综上苏某某应当向王某返还的金额为374,188元(302,400元+71,788元)皇冠信用網出租 。
二审终审:
苏某某不服上诉皇冠信用網出租 ,二审法院维持原则,仅扣除王某已取回的电脑款13,600元,最终判决苏某某返还360,588元!
💡 【法官说法】
恋爱、结婚本是最美好的事情,任何借恋爱关系索要财物的行为法律均不予保护,也有违社会主义核心价值观皇冠信用網出租 。
恋爱中更重要的是精神沟通、感情共鸣,金钱并不是衡量感情、维系感情的唯一标准和方式皇冠信用網出租 。
恋爱关系虽不同于婚姻关系,但依然应当负有对待感情、对待对方的忠诚义务,更需要对自己的身心和将来负责,理智赠与财物皇冠信用網出租 。
来源:都市现场综合
编辑:王伟
版权归原作者所有 如有侵权请及时联系
猜你喜欢
- 21分钟前皇冠mos077 _曼联球迷看台打横幅抗议:拉爵没戏,我们想要回我们的俱乐部
- 2小时前皇冠mos033 _特朗普威胁古巴,古巴外长回应!
- 3小时前皇冠mos022 _马丁内利的历史性帽子戏法:阿森纳重拾足总杯辉煌之路
- 4小时前皇冠mos011 _澳大利亚队主帅发言有点“酸”:中国队防守确实严密
- 8小时前皇冠hga030 _U23国足首发大变阵:杨希与木塔力甫的登场能否扭转战局?
- 15小时前皇冠信用网开户 _火线回归!姆伯莫和阿玛德出局,曼联迎两大主力回归备战曼市德比
- 18小时前皇冠信用网代理 _好心救援反被起诉,两人非法穿越秦岭遇难,遇难者家属起诉秦岭救援队案一审结束待判决,救援者:输赢不太重要,做事凭良心
- 1天前皇冠app _52票赞成47票反对!美国投票结果公布,共和党五人反水,特朗普痛骂“叛徒”!
- 1天前皇冠代理 _演员闫学晶多个账号被禁止关注,其代言的调料品牌:全线停产换包装,并将索赔追责!此前直播被指“哭穷”:儿子一部戏挣几十万不够养家
- 5天前皇冠代理登入 _在昆明市副市长、常务副市长、市长,曲靖市委书记,云南省委常委等职务上,李文荣非法收受他人财物,数额特别巨大
- 5天前皇冠账号注册 _詹姆斯-哈登能否引领开拓者重塑辉煌?
- 5天前皇冠足球 _中国向高市早苗发出迄今最狠制裁:日本敢武力挑衅,必遭迎头痛击!
- 5天前皇冠足球 _史上最长的春节长假!哪几天上班是3倍工资?高速9天全免费吗?
- 5天前皇冠足球 _莫斯科再不投降就晚了?乌克兰宣布俄方半年损失200亿,3个月打光9万兵
- 5天前皇冠代理 _“意愿联盟”达成共识,敲定对乌战后安全保障方案
- 5天前皇冠代理 _拟任正厅的市委副书记张国洲,已任枣庄市代市长
- 5天前皇冠代理 _“严重伤害米粉们的感情”,小米深夜公布处罚结果:辞退涉事负责经办人员⋯⋯
- 5天前皇冠信用网 _演员闫学晶陷舆论争议 儿子首发声:网上所有的回应都不实
- 3周前皇冠信用网哪里申请 _坐不住了?马克龙:实在不行,还得和普京谈
- 3周前皇冠登3代理申请 _天津一医院多名女护士换衣时被偷拍?警方:涉案人员系该院男护士
- 3周前皇冠信用网代理平台 _25分大逆转!杜兰特32+7墨菲27分 鹈鹕加时胜火箭
- 3周前皇冠信用盘怎么注册 _扎哈罗娃回答总台记者提问:海南将为中外商业活动创造更多机遇
- 3周前皇冠信用網如何申请 _王新锋已任建德市委书记
- 4周前皇冠信用网在哪里开通 _打破沉默,冯德莱恩回应特朗普:不能让他人的世界观定义欧洲


网友评论