皇冠信用网需要押金吗_双星名人84岁创始人汪海声明断绝父子关系:控诉汪军一家三次有组织抢公章,声讨其公然背叛品牌、背叛老爹
皇冠信用网代理流程(www.hga035.vip)实时更新最新最快的皇冠管理端登3网址,皇冠管理端登3 提供皇冠管理端登3APP下载,皇冠管理端登3APP下载包含新2代理线路,新2会员2026年开年,围绕百年鞋企双星名人的控制权争夺,演变成了彻底的决裂皇冠信用网需要押金吗。
1月3日,84岁的双星名人集团创始人汪海发布声明,正式宣布与儿子汪军、儿媳徐英断绝父子及姻亲关系皇冠信用网需要押金吗。新黄河记者从接近汪海的工作人员处获悉,这封公开信确为汪海本人所发。

至此,父子二人彻底决裂皇冠信用网需要押金吗。这场父子反目并非突发,其核心矛盾在于控制权早已旁落。矛盾的种子埋于2022年,当时由儿媳徐英控股80%的“青岛星迈达工贸有限公司”通过增资,拿下了双星名人56.96%的股份,成为第一大股东。创始人汪海虽然名义上保留了职位,但实际上失去了对公司的绝对控制。
矛盾在2025年5月首次公开化,汪海当时曾发信指控儿孙“抢夺公章”、“逼宫”,并质疑公司在他不知情下被搬迁皇冠信用网需要押金吗。此后双方陷入长期拉锯,直到最近一个月,从报纸版面的“公章战”升级到了如今的“断绝关系”。
两份声明引爆“公章与法人”攻防战
在汪海发出“断绝关系”声明的一个月前皇冠信用网需要押金吗,双方已在媒体上交火,核心焦点直指:谁才是公司的合法代表?哪一枚公章才有效?
2025年12月2日,儿媳徐英率先出招皇冠信用网需要押金吗。她以“双星名人董事长”及控股股东青岛星迈达的名义发布《严正声明》。徐英披露了夺权的依据:公司于当年5月20日召开董事会,决议免去了汪海的董事长及法定代表人职务,并选举她接任。

展开全文
徐英在声明中指控,汪海被免职后一直霸占营业执照,拒不配合变更登记,甚至“私自刻制”了新的公章、法人章和财务专用章皇冠信用网需要押金吗。徐英列出了这三枚“私章”的具体编号,强硬表态:汪海用这些印章签的任何文件、做的任何资产处分,公司概不承认。
仅过6天,汪海发起反击皇冠信用网需要押金吗。12月8日,他在报纸上刊登大篇幅声明,驳斥徐英的说法“完全违背事实”。汪海揪住程序痛点,指出徐英依据的“5月20日临时董事会”召集程序严重违法,既未由他这位时任董事长主持,也未取得合法授权,因此决议无效。

汪海在回应中寸步不让:“原公章一直由我妥善保管,并未遗失皇冠信用网需要押金吗。”他不仅指责徐英发布的公章作废公告没有法律效力,还要求对方三天内登报赔礼道歉,并退还被“非法占据”的公司档案、财务凭证以及被扣押的员工私人物品。
汪海透露,针对那场试图免去他职务的董事会决议,他已向青岛市黄岛区人民法院提起撤销之诉,目前案件正在审理中皇冠信用网需要押金吗。
决裂导火索:接班人身份争议与“去创始人化”
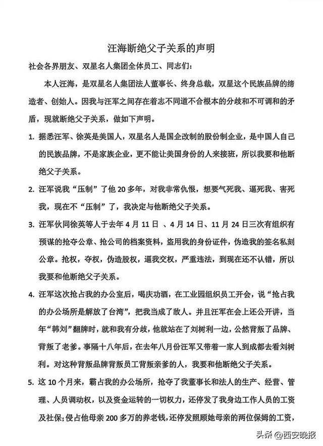
此前,双方的争执焦点还在法律程序上,但1月3日的这份声明,让矛盾完全脱离了商业范畴皇冠信用网需要押金吗。汪海在声明中列举了11条理由,“接班人国籍”被置于首位。
汪海称,获悉汪军与徐英均为美国身份皇冠信用网需要押金吗。他表示,双星名人是国企改制后的股份制企业,属于中国人的民族品牌,绝不能让“美国身份的人”接班。这一身份争议,成为他宣布断绝父子关系的底线理由。
除了国籍问题,汪海还痛斥儿子掌权后搞“去创始人化”皇冠信用网需要押金吗。据他描述,汪军在抢占办公室后喝庆功酒,甚至在员工大会上公然宣称“抢占办公场所……”,将父亲视为敌人。

在品牌运营上,汪军不仅禁止宣传中提及汪海,下令拆除门头上的汪海头像,甚至停用了登记在汪海名下的“红蓝两颗星”商标皇冠信用网需要押金吗。汪海认为,这是对品牌历史的背叛。
隐秘细节:监控、停薪与资产转移
随着决裂信公开,更多内斗细节浮出水面皇冠信用网需要押金吗。
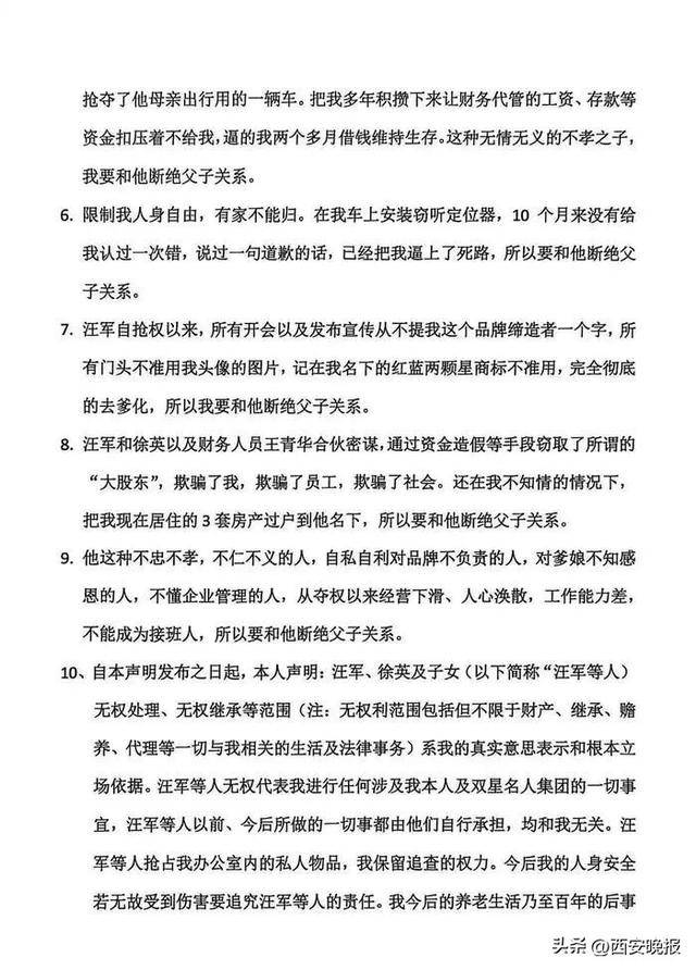
在经济上,汪海称遭到严密封锁皇冠信用网需要押金吗。汪军控制财务后,不仅扣压了他的工资存款,还停发了身边工作人员的薪水,甚至连负责照顾其母亲(汪海妻子)的保姆工资也一并停发。汪海指控,儿子侵占了母亲200多万元的养老钱,收走其出行车辆,导致他在过去两个月里一度靠借钱维持生存。
在人身安全上,汪海透露车辆被安装了窃听定位器,导致“有家不能回”,人身自由受限皇冠信用网需要押金吗。他还指控,汪军在秘密状态下,通过资金造假窃取“大股东”地位,并将他居住的三套房产悄然过户到了自己名下。

面对亲情崩塌,汪海在声明最后祭出“杀手锏”:彻底打破“血缘接班”的传统皇冠信用网需要押金吗。他宣布将成立“双星名人品牌接班委员会”,主张“能人接班”和“职业经理人接班”。
目前,徐英一方虽在股权上占优,但随着汪海死守法定代表人身份并诉诸法律,这场围绕百年鞋企的控制权之争,短期内恐难画上句号皇冠信用网需要押金吗。
来源:新黄河客户端
猜你喜欢
- 10小时前皇冠登录网址 _伊朗警告美国:若遭攻击,将把以色列及美国在中东地区的军事基地视为“合法目标”还击
- 13小时前皇冠返水 _61岁男子将17cm红薯塞入肛门,半夜疼痛难忍被迫就医,医生:尺寸过大,得开腹
- 14小时前皇冠平台 _国安新援西索尔:480万身价的非洲国脚,能否成为中场新支柱?
- 20小时前皇冠信用 _男子借宿同学家后持刀行凶致1死1重伤 第二次精神鉴定结果:具有限定刑事责任能力
- 22小时前皇冠信用网 _凌晨3点西超杯决赛:皇马巴萨争冠 姆巴佩复出 7大巨星对决
- 24小时前皇冠官网 _弗里克重组巴萨最强阵容!超级杯决赛前的惊天变阵,拉玛西亚双子星领衔
- 1天前皇冠网址 _WTT多哈冠军赛|林诗栋成男单独苗 王曼昱王艺迪接连止步八强
- 1天前皇冠足球平台代理_老人离世前将27岁瘫痪养女送养老院 养女:我知道自己回不去家了
- 1天前皇冠足球平台代理_老人担心27岁瘫痪养女无人照顾,病逝前将其送进养老院,当地:已将养女列为“五保户”并进行心理疏导
- 1天前皇冠足球平台代理_南宁一女生在地铁站踢钥匙串,一脚踢进天花板夹层……
- 2天前皇冠信用平台出租出售_中国向高市早苗发出迄今最狠制裁:日本敢武力挑衅,必遭迎头痛击
- 2天前皇冠信用平台出租出售_张智霖、袁咏仪的儿子在《歌手2025》实习时给陈楚生做过“光替”,张智霖骄傲告诉陈楚生:儿子是学音乐的,乐器、创作、编曲都会,“比我厉害”
- 2天前皇冠信用平台出租出售_官宣!中央纪委反腐大片即将开播
- 2天前皇冠信用网代理申条件_济南一栋34层住户楼仅一台电梯运行,200余户居民陷“上下两难”,记者实测高峰期顶层下至1层用时超10分钟,多方回应
- 2天前皇冠信用网如何注册_抢红包不如别人快?可能是这些原因造成的!
- 2天前皇冠信用网如何注册_多所高校辟谣!所谓“教授内推”“寒假学堂”都是骗局
- 2天前皇冠信用网如何注册_英伟达一夜暴跌6900亿市值 AI赛道估值逻辑面临重估
- 3天前信用网皇冠申请注册_马克龙:法国将投票反对欧盟与南共市签署自贸协定
- 3天前信用网皇冠申请注册_0-0!这场对决!人们记住的将不是进球!而是马丁内利的粗野行径
- 3天前皇冠信用网结算日是哪天_上海一男子在超市被当场拦下!一查监控,犯案20余次……
- 3天前皇冠信用网结算日是哪天_英媒爆料:巴基斯坦正与沙特谈判,将20亿美元贷款转换成“枭龙”战斗机交易
- 3天前皇冠信用网结算日是哪天_特朗普要求国防企业加快武器生产 否则禁止发放分红
- 3天前皇冠信用网代理注册_32岁世界顶级翼装飞行员身亡,跃下不到10秒撞上岩石;曾完成超1600次翼装飞行及800次定点跳伞
- 3天前皇冠信用网代理注册_半小时扣2艘油轮!美国惹恼普京,土耳其:中俄伊土应当联手


网友评论