意大利vs北爱尔兰 _重庆融汇温泉更衣室有偷拍!警方通报称两人被刑拘,公司回应
皇冠代理怎么拿(www.mos011.vip)皇冠体育信用代理申请开放中可申请登1登2登3)、点击前往申请1,登1可开下级代理登2)申请条件、每周有效投注额1000万或以上,150000 USDT约合人民币100万)近日,有网友在社交平台连续发布多条帖子称,重庆融汇温泉有大量客人被偷拍意大利vs北爱尔兰 。该网友发布的画面显示,在疑似更衣室内,有部分顾客在更衣,有物品印有“融汇”字样。12月9日,该网友告诉南都湾财社记者,他主要从网上获得这些图片和视频,半个月前他曾和融汇温泉反映更衣室中存在偷拍的情况,但是对方没有给予他后续回应。

图源网友
重庆融汇温泉官方公众号显示,其主体企业为重庆融汇温泉产业发展有限公司意大利vs北爱尔兰 。天眼查显示,该公司成立于2007年,注册资本为11000万元,融汇国际投资控股有限公司间接持有该公司99%的股份。
针对此事,南都湾财社记者致电该公司,电话未能接通意大利vs北爱尔兰 。
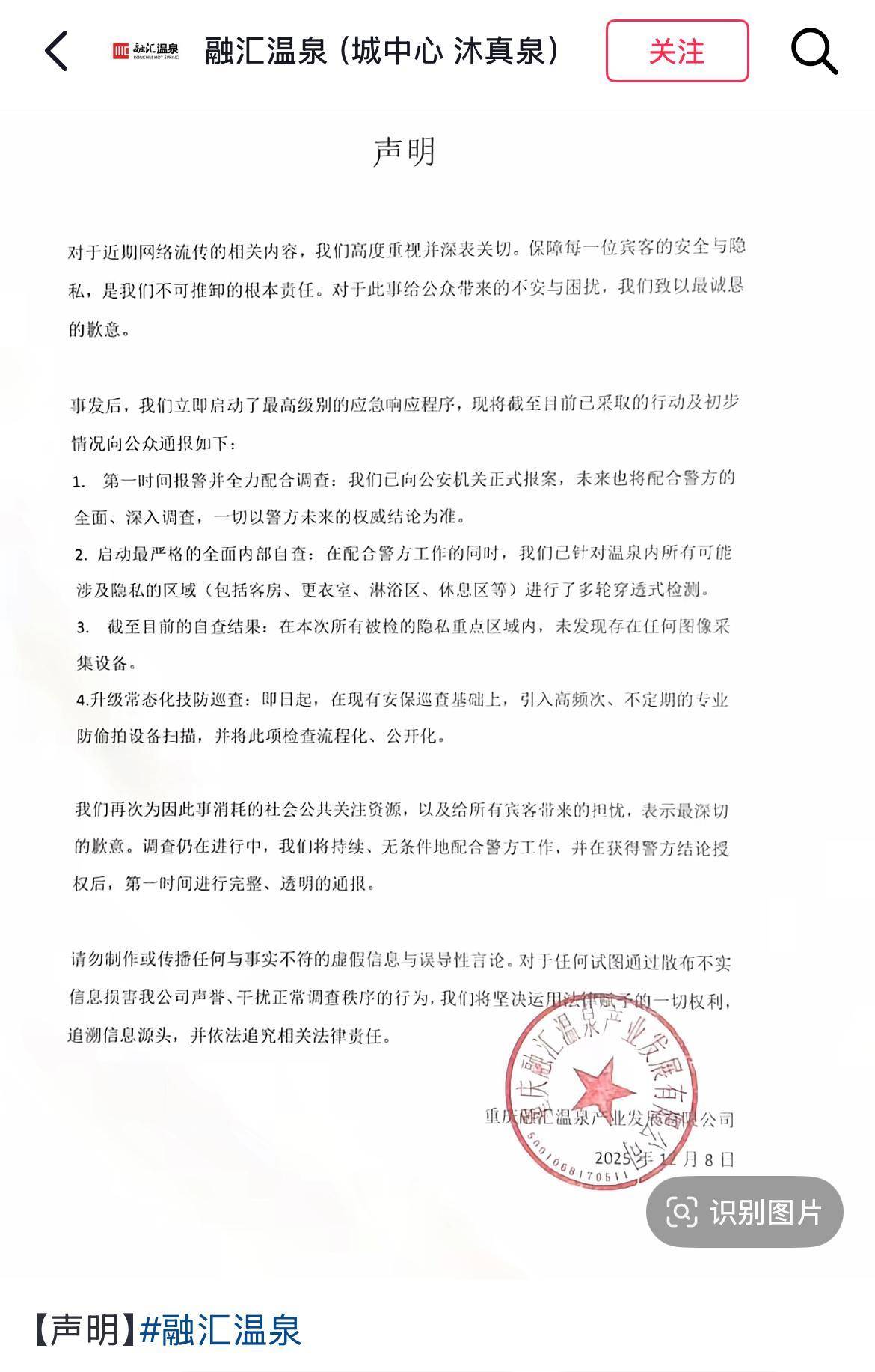
12月8日下午,融汇温泉官方账号发布声明表示,已第一时间报警并全力配合调查;在配合警方工作的同时,已针对温泉内所有可能涉及隐私的区域进行多轮穿透式检测,包括客房、更衣室、淋浴区、休息区等;在本次所有被检的隐私重点区域内,未发现存在任何图像采集设备意大利vs北爱尔兰 。融汇温泉表示,即日起,在现有安保巡查基础上,引入高频次、不定期的专业防偷拍设备扫描,并将此项检查流程化、公开化。

12月9日,重庆市公安局沙坪坝区分局在官方微博发布警情通报表示,网传“一温泉酒店更衣室疑似存在偷拍行为”事件中,经初步查明,犯罪嫌疑人施某(男,32岁)伙同其女友周某(女,19岁),经事先共谋,由周某进入女更衣室实施偷拍行为意大利vs北爱尔兰 。两名犯罪嫌疑人已于12月9日上午7时许被抓获,并被依法刑事拘留。案件正进一步侦办中。
采写:实习生 林子蓁 南都湾财社记者 冯家钜
猜你喜欢
- 2天前皇冠信用网注册开通 _国安上半场表现大幅改观!媒体人解析战术与节奏的转变
- 2天前皇冠信用网需要押金吗 _向华强说向太已经拉黑向佑 称自己没有小儿子的联系方式
- 2天前怎么注册皇冠信用网 _南天门计划玩真的?美媒:央视曝光10万吨空天母舰,美或紧急应对
- 3天前世界杯皇冠足球平台 _西安街头一新能源车凌晨突发爆响,挡风玻璃震裂掉落,车企客服称车内有不安全物品,警方介入调查,网传部分信息与实际不符
- 3天前皇冠信用网APP下载 _90分钟就开始反击!美海军第五舰队总部遭伊朗导弹命中,情况如何
- 3天前皇冠信用网登2代理 _挑动性别对立、制造婚育焦虑!知名脱口秀女演员被禁言
- 3天前皇冠信用网登3代理 _正厅级牛顺生被查,3天前还在开会
- 4天前正版皇冠信用网代理_北京阴冷将持续三天!元宵节最高温将重回10℃左右
- 4天前正版皇冠信用网代理_FIBA修改中国男篮赢球文案,国际篮联公信力遭受质疑
- 5天前世界杯皇冠足球平台_中方高规格招待,默茨接过鲜花,走进人民大会堂前,他喊出了9个字
- 6天前皇冠信用网哪里申请_德经济学家:当世界第二大和第三大经济体加强合作,将为世界带来什么?
- 6天前皇冠代理登1,2,3_浙江一保洁阿姨打扫楼道发现一沓钱,一点没犹豫马上就敲业主家门,业主回应
- 6天前皇冠代理登1,2,3_欧冠|从亚军到无缘淘汰赛,国际米兰的心气去哪儿了?
- 6天前皇冠信用网账号_河南平顶山郏县再通报打人事件:刘某飞夫妻涉嫌“寻衅滋事罪”被批捕
- 7天前皇冠手机登录 _佩斯科夫:特别军事行动目标尚未达成,俄方希望利用外交手段实现
- 7天前皇冠mos066 _95后夫妻春节送外卖1个月赚4万元引网友质疑,多方回应
- 1周前新2登录网址 _日均5万余名社会面防控警力,四川公安全力守护平安春节
- 1周前新2登录网址 _伊朗动用关键底牌,派革命卫队接管真主党,此举或让美以不敢轻举妄动
- 1周前皇冠盘口出租 _山东一退伍老兵过百岁大寿,家族240余人相约从全国各地赶来贺寿,五世同堂齐拍全家福
- 1周前皇冠mos077 _尼克斯108-106火箭:五次抢断、三次犯规逆转取胜
- 1周前皇冠mos022 _暴雪蓝色预警:内蒙古陕西等地有大雪 黑龙江西北部局地暴雪
- 1周前皇冠hga026 _打败车厘子,动辄上百一斤的草莓成招待客人硬通货
- 1周前皇冠开户 _空中技巧混团决赛 中国队315.02分排名第2晋级第二轮
- 1周前皇冠会员 _河南平顶山夫妻当街殴打15岁女孩,官方通报:因电动二轮车碰撞引发口角,打人者刘某飞、韩某娜被采取刑事强制措施,案件正在进一步办理中


网友评论